大连海洋大学数字图书馆

座位预约

图书馆座位预约系统使用指南(试行)

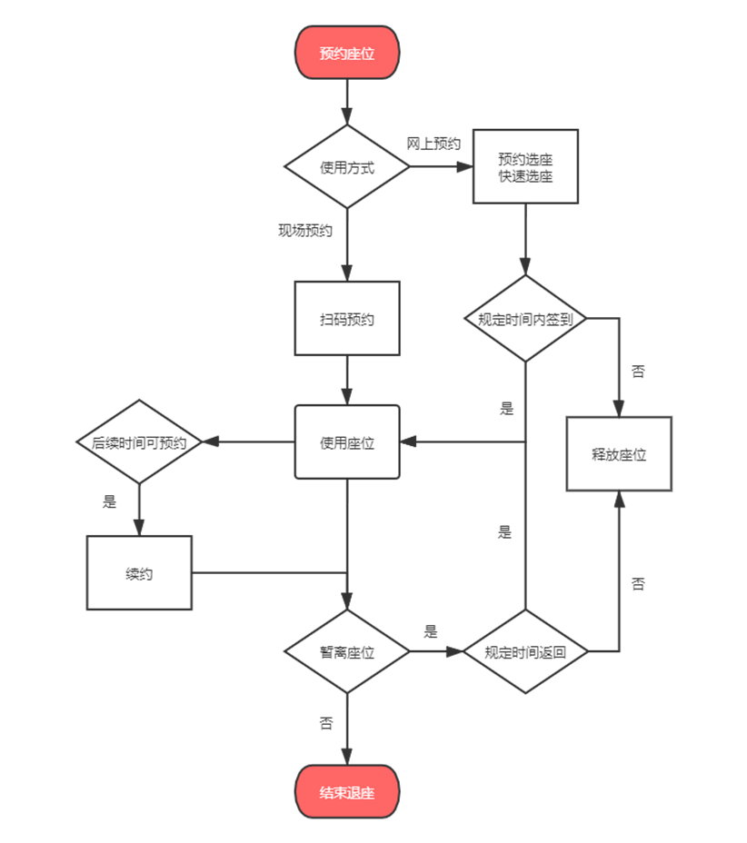
一、   座位预约

1.预约区域:图书馆306电子阅览室

2.可预约时段8:00-22:00(电子阅览室上课、考试或培训等情况不对外开放,不可预约;节假日等另行通知)

 3. 读者预约流程:

A.登录超星学习通APP

*新注册用户初次使用需点击“登录”界面的“新用户注册”,用真实手机号进行注册,注册过程中需要绑定单位 “大连海洋大学图书馆”,按照提示输入学号或工号。)(图1)


图 1  新注册用户示意图

B.选座:

第一,现场选座。没有提前预约座位的读者到馆后可以现场选择座位进行扫码,预约使用时间,“落座”。(图2)

第二,在线选座。输入邀请码dlhydxtsg(“大连海洋大学图书馆”首字母),选择“大连海洋大学座位预约”。(“预约选座”为自主选择座位,“快速预约”为系统随机分配座位.(图3)

图 2  读者现场选座扫码界面图


图 读者预约选座界面图

C.签到*“签到”扫码需开通手机蓝牙功能读者预约座位或暂离后,必须在预约时间开始前和开始后20分钟内到图书馆所预约座位上扫码“签到”(或落座),逾期未签到(或落座)的,释放该座位,记违规1次。(图4)

(例如:读者成功预约202512318:00-9:00座位001,可在202512317:40-8:20扫描桌面上001号二维码进行“签到”。)


图 4  读者扫码签到(暂离落座)界面图

    

D.暂离:读者使用座位预约系统选座并签到落座后,暂时离开座位需要选择 “暂离”。系统预设临时离开时间为20分钟,在两个用餐时段(11:30-13:00、17:30-19:00)临时离开时间设定为90分钟。(图5)

5   读者暂离座位界面图

E.监督:若现场座位无人使用,系统显示“座位正在使用中”,读者可进行“监督”,被监督人需在20分钟内返回座位扫码签到落座。被监督人超过规定时间未落座记违约1次。

F.退座:读者不再使用座位时,应将座位释放。读者可进入个人应用首页在当前预约卡片点击“退座”或扫描座位上的二维码,点击“退座”释放座位,逾期未退座的,将被记违约1次。(每日结束时间2200所有正在使用中的预约自动退座,其他时间仍需手动退座。离开时请关闭计算机,带走个人物品)

G.查看详细规则:支持读者查看图书馆座位预约系统的预约说明,包括详细的使用流程指引,以及预约规则、违约规则等。(图6)

图 6  读者预约规则说明界面图

二、使用规则说明

1.  预约座位:读者单次最多预约时长为4小时,预约座位保留时长为20分钟,预约次数不限。成功预约座位的读者应在规定时间内到所预约座位上扫码“签到”。

 预约座位:首页“预约座位”按钮,选择需要预约的时间、区域、座位进行预约,适用于有明确目标座位的预约情形。

 快速选座:首页“快速选座”按钮,设置筛选条件,系统会自动分配符合条件的座位,适用于“随遇而安”型的预约。

2.签到:学习通扫描桌子上的二维码进行签到,签到时间为预约时间开始前和后20分钟。签到完成后,系统自动将座位状态从“待履约”改为“学习中”。如果没有按时签到,将被记违约1次。

3.续约:读者选取座位,落座学习后可续约,若该座位后续时段已被他人预约,可新预约其他座位。

4.  暂离:暂离座位需扫码或进入应用首页选择“暂离”座位,暂离后系统自动将座位状态从“学习中”改为“暂离中”,开始20分钟倒计时。读者需在20分钟内回到座位,并扫码签到落座。(用餐时段11:30-13:00和17:30-19:00,读者可暂离时长为90分钟。)暂离期间座位保留,其他读者不可预约,也不可进行监督。

5.  监督:若现场座位无人使用,系统显示“座位正在使用中”,读者可进行“监督”,被监督人需在20分钟内返回座位扫码签到落座。被监督人超过规定时间未落座记违约1次。

6.  退座:当前预约卡片点击“退座”或扫描座位上的二维码,点击“退座”释放座位,逾期未退座的,将被记违约1次。

7. 违规规则:

1)  预约后没有在规定时间内签到,将被记录为违约。

2)  离开不退座,将被记录为违约(每日结束时间22:00自动签退,此时间不记录违约)。

3)  暂离时未在20分钟内返回扫码落座,将被记录为违约。

4)  被监督后未在20分钟内返回或退座,将被记录为违约。

5)  若“违约”满3次后,将暂停本周的预约功能;同时“违约”计次归零。

三、温馨提示:

1.读者如遇紧急事务无法正常履约,可在预约座位预约开始时间之前登陆预约系统取消预约。

2.使用座位前请先进行预约,在预约时间段内,预约人拥有该座位的使用权。请没有预约的同学将座位让给已经预约的同学。杜绝“霸座”现象从我做起。

3.禁止使用任何非正常手段进行签到等操作,否则暂停预约功能。

4.所有履约情况都将被记录,请履约守信,点滴积累自己的信用记录。

四、读者预约流程图:



*系统测试阶段如有咨询或意见、建议等,可在公众号“大连海洋大学图书馆”留言。